万博体育bet
|
老版回顾
首页
部门简介
新闻动态
政策法规
项目申报
技术&需求
基地团队
科技成果
绩效服务
人文社科
学术委员会
信息查询
下载及指南
部门职能
机构设置
新闻动态
通知公告
国家级
江苏省
校内文件
文件解读
知识产权与成果
国家基金
其他纵向项目
平台基地
人文社科
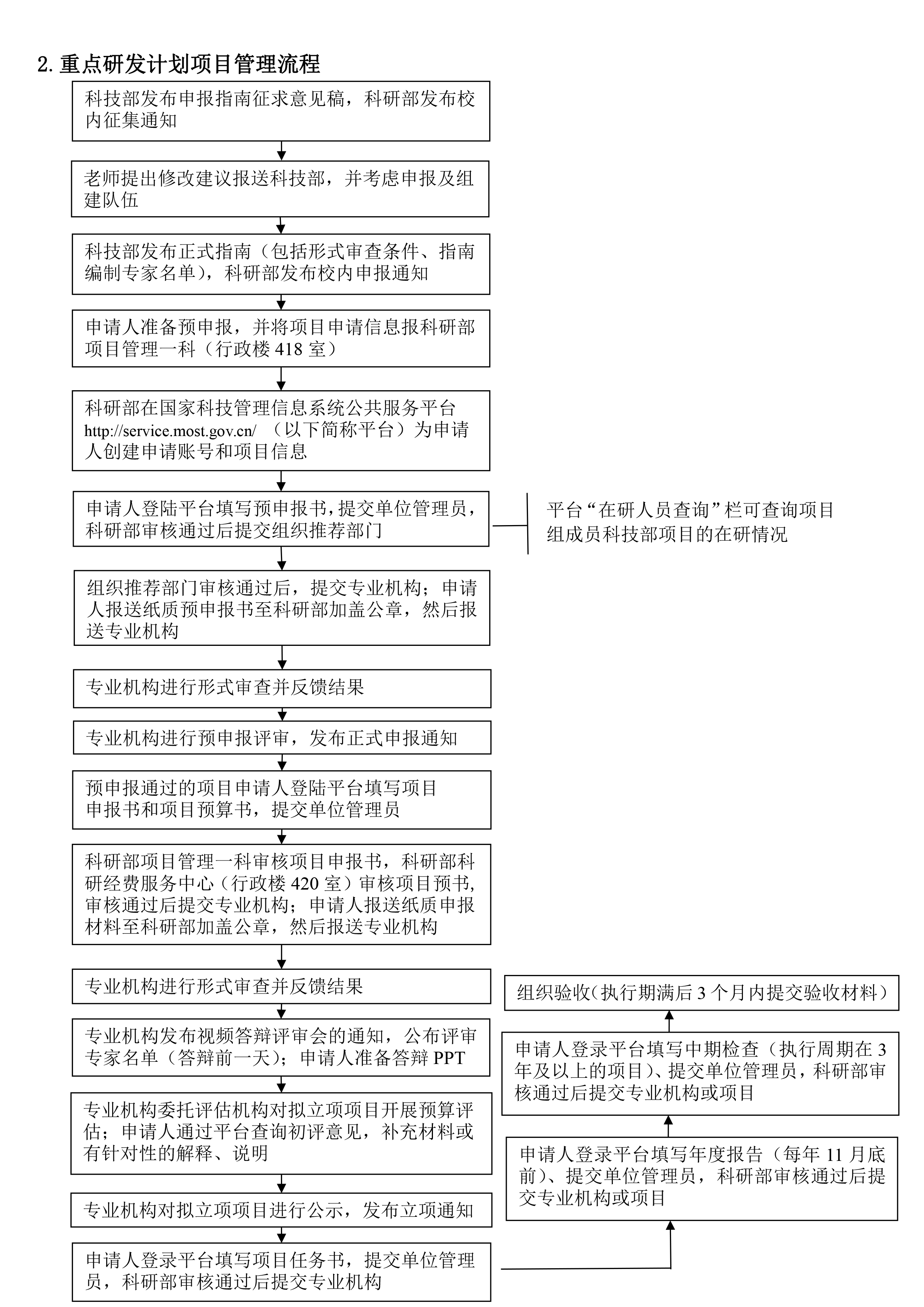
国家重点研发计划
国家级
省部级
其他
企业需求
可转化成果项目库
纵向科研平台
共建科研平台
校级科研平台
人才团队
科技奖励
论文著作
知识产权
未认领到款
银行账号&税号
其他须知
项目类别导览
基金管理文件
团队管理文件
基地管理文件
成果评价文件
南工科研管理文件
银行账号_机构代码
教育部社科统计入
规章制度
工作动态
人员构成
专家库
JCR期刊分区数据在线平台
合同文本
项目申报
项目验收
成果鉴定
成果登记
科技奖励
标准
专利申请
软件著作权登记申请
其他下载
科学研究部工作流程
文章作者:
综合事务科
发布账号:
admin
发布时间:
2018-06-13
浏览次数:
版权所有:万博体育bet 科学研究院 地址:南京市浦口区浦珠南路30号
电话:025-58139212
传真:025-58139220
邮编:211816